В последние годы бурно развивается вещание на УКВ-ЧМ диапазонах (УКВ-1 и УКВ-2). Большой популярностью, среди радиолюбителей, пользуются простые УКВ-ЧМ радиоприемники, собранные на микросхемах К174ХА34, К174ХА42, КХА063, других аналогичных, реализующих принцип супергетеродина с низкой промежуточной частотой. Страницы, практически всех, радиолюбительских журналов "пестрят" разными вариантами таких радиоприемников. В широкой продаже имеются самые разнообразные наборы для сборки приемников на этих микросхемах. Читать далее
Приемник на микросхеме TDA7227 своими руками
Принципиальная электрическая схема приемника с индикатором настройки на светодиоде, построенного с применением элементов электронной настройки, приведена на рисунке, также печатная плата и вид со стороны элементов. Читать далее
Радиоприемник на ТЕА5710
Особенностью микросхемы TEA5710 является отсутствие согласующего контура ПЧ, а также контура частотного детектора. Вместо согласующего контура включен дополнительный пьезокерамический фильтр, обеспечивающий требуемую селективность по соседнему каналу. Имеется также сдвоенный усилитель ПЧ, устраняющий возможное взаимное влияние пьезокерамических фильтров друг на друга и более качественно усиливающий сигнал. Читать далее
Простой УКВ-FM приемник на КХА058
Во многих населенных пунктах сейчас свертывают проводное радиовещание по причине экономической невыгодности и абонентские громкоговорители превращаются в ненужный хлам «Оживить» такой громкоговоритель, в котором есть только динамик и переходной трансформатор, можно установив в его корпус небольшую плату на которой собран простой радиоприемник на микросборке КХА058. Читать далее
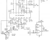
Радиоприемники на микросхемах TDA7021 (КР174ХА34АМ) и TDA7088t
Принципиальные схемы приемников на микросхемах TDA7021 (КР174ХА34АМ) и TDA7088t, Схемы, описание и настройка несложных в изготовлении приемников на УКВ или FM диапазон. Принципиальная электрическая схема изображена на рис. Читать далее




