Предлагаемый вниманию читателей простой приемник прямого усиления, работающий в длинноволновом диапазоне, выполнен на миниатюрной микросхеме КР174УН23, содержащей два идентичных усилителя РЧ. Благодаря широкополосноcти этой микросхемы оказалось возможным один из её усилителей использовать в качестве усилителя ВЧ приемника прямого усиления. Читать далее
Простая радиостанция на 27 МГц
Радиостанция работает на одной фиксированной частоте в диапазоне 27 МГц с амплитудной модуляцией. Дальность уверенной связи между двумя таким радиостанциями на открытой площадке составляет около 1000 М. В городских условиях дальность зависит от конкретной обстановки (интенсивность помех, наличие металлических и железобетонных зданий, и т.п.). В сельской местности, в степи, при благоприятных погодных условиях, дальность связи может достигать нескольких километров. Читать далее
Простой УКВ-ЧМ приемник на ТА2003Р
В последние годы бурно развивается вещание на УКВ-ЧМ диапазонах (УКВ-1 и УКВ-2). Большой популярностью, среди радиолюбителей, пользуются простые УКВ-ЧМ радиоприемники, собранные на микросхемах К174ХА34, К174ХА42, КХА063, других аналогичных, реализующих принцип супергетеродина с низкой промежуточной частотой. Страницы, практически всех, радиолюбительских журналов "пестрят" разными вариантами таких радиоприемников. В широкой продаже имеются самые разнообразные наборы для сборки приемников на этих микросхемах. Читать далее
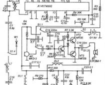
Радиотракт системы радиоуправления или сигнализации
На страницах радиолюбительских изданий за последние годы опубликовано немало радиотрактов для систем радиосигнализации или радиоуправления. Большинство из них построены по супергетеродинным схемам на микросхемах серии К174, некоторые по схемам прямого преобразования. Все они, даже с использованием микросхем К174ХА26 в схеме с одним преобразованием частоты, получаются слишком сложные и труднодоступные для повторения (в смысле комплектации). Читать далее
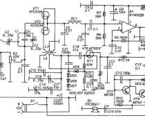
Приемник прямого преобразования на 28 Мгц
Приемник предназначен для приема сигналов SSB и CW любительских станций, работающих в диапазоне 28…30 МГц. В данном диапазоне приемник имеет чувствительность 0,3 мкВ при отношении сигнал / шум 10 дБ. Подавление AM сигналов не хуже 70 дБ. Питается приемник от источника постоянного тока напряжением 12 В, работает на малогабаритный динамик, развивая мощность по НЧ 0,1 Вт. Приемник собран из наиболее распространенных комплектующих, что облегчает его повторяемость. Читать далее
Приемный тракт CВ диапазона
Описываемый приемный тракт может быть выполнен в двух вариантах, — в качестве приемного тракта одноканальной CB-FM-радиостанции (с УЗЧ на микросхеме ВА5386) или в качестве приемного тракта для системы радиоуправления или радио охранной сигнализации (с формирователем импульсов на компараторе К521САЗ). Читать далее
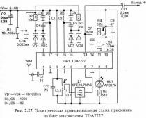
Приемник на микросхеме TDA7227 своими руками
Принципиальная электрическая схема приемника с индикатором настройки на светодиоде, построенного с применением элементов электронной настройки, приведена на рисунке, также печатная плата и вид со стороны элементов. Читать далее
Радиоприемник на ТЕА5710
Особенностью микросхемы TEA5710 является отсутствие согласующего контура ПЧ, а также контура частотного детектора. Вместо согласующего контура включен дополнительный пьезокерамический фильтр, обеспечивающий требуемую селективность по соседнему каналу. Имеется также сдвоенный усилитель ПЧ, устраняющий возможное взаимное влияние пьезокерамических фильтров друг на друга и более качественно усиливающий сигнал. Читать далее
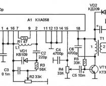
Простой УКВ-FM приемник на КХА058
Во многих населенных пунктах сейчас свертывают проводное радиовещание по причине экономической невыгодности и абонентские громкоговорители превращаются в ненужный хлам «Оживить» такой громкоговоритель, в котором есть только динамик и переходной трансформатор, можно установив в его корпус небольшую плату на которой собран простой радиоприемник на микросборке КХА058. Читать далее
Простой АМ-радиоприемник на транзисторах
Радиоприемник принимает местные радиовещательные станции, работающие на средних волнах. Благодаря хорошему качеству низкочастотного усилителя и акустической системы приемник может быть лучшей альтернативой радиотрансляционной точке. В качестве низкочастотного усилителя используется плата УНЧ А9.21 от, отслужившего свое, телевизора 3-УСЦТ, от этого же телевизора взят динамик (ЗГД-45). Читать далее









