Схема высококачественного гибридного усилителя на 100Вт
В описываемом усилителе применен усилитель напряжения на лампе. Усилитель тока выполнен на транзисторах. Усилитель не имеет общей обратной связи. Транзисторы используются только по схеме с общим коллектором. В усилителе отсутствуют генераторы тока. Использован минимум активных элементов.
Усилитель сравнивался с транзисторным усилителем в ценовой категории 1000 USD, где убедительно продемонстрировал свое преимущество. Наиболее полно звучание усилителя раскрывается при прослушивании аналогового звука с виниловых пластинок или записей с винила на магнитной ленте аппаратов высокого класса. Усилитель хорошо, натурально передает звучание хора.
Схема усилителя представлена на рис. 1.
Звуковой сигнал через регулятор громкости и литиевую батарейку поступает на сетку лампы 6Н23П. На анодную нагрузку поступает напряжение вольт добавки с выхода усилителя. Это уменьшает искажения усилителя напряжения по сравнению с резистивной нагрузкой.
Усилитель напряжения непосредственно нагружен на однотактный повторитель, выполненный на транзисторе с общим коллектором. Использование такого каскада развязывает влияние на усилитель напряжения нелинейного входного сопротивления двухтактного транзисторного повторителя. Резистор R6 устраняет возбуждение транзистора VT1 на сверхвысоких частотах.
За основу для схемы повторителя тока взята схема классического параллельного повторителя , за исключением того, что на выходе используются по два транзистора в плече по схеме Дарлингтона. Такое построение схемы уменьшает выходное смещение нуля, так как входные транзисторы частично компенсируют дрейф смещения выходных транзисторов.
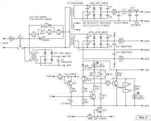
Схема термостабилизации построена на транзисторном датчике VT9, прикрепляемому к корпусу одного из выходных транзисторов и микросхемой VD7, используемой в качестве опорного напряжения. Стабилитроны VD2, VD3, VD6 защищают схему термостабилизации от изменений питающего напряжения и поддерживают ток покоя на одном уровне при изменении питающего напряжения от 190 до 230 В. Схема блока питания и схемы защиты представлена на рис. 2.
Схема защиты выполнена по схеме триггера. Триггер защиты выполнен на транзисторах VT2, VT3. При превышении тока через нагрузку — увеличивается ток через резисторы R26, R27 повторителя, транзистор VT5 в схеме усилителя отрывается, что вызывает срабатывание триггера защиты и отключение реле К1, которое отключает вход повторителя от усилителя напряжения. Отключается также реле К2, которое отключает трансформатор питания повторителя от сети 220 В. При этом зажигается красный светодиод HL2, индицирующий о срабатывании защиты.
Сбросить триггер можно кнопкой S1. При этом, если причина срабатывания защиты устранена, то включатся оба реле и на повторитель будет подано питание, загорится зеленый светодиод HL1, индицирующий готовность усилителя к работе. Если случайно произойдет закоротка коллекторов выходного каскада между собой или закоротка коллекторов на общий провод, то откроются транзисторы VT1 или\/Т4, что тоже вызовет срабатывание триггера защиты.
Технические характеристикиИскажения выходного повторителя на транзисторах VT2…VT8 были измерены для нагрузки 4 Ом и выходной мощности 10 Вт и составили 0,15%. Искажения оценивались индикатором искажений. Повторитель обеспечивает выходную мощность 100 Вт на нагрузке 8 Ом. Реально измеренное смещение нуля на выходе усилителя не превышает ±10 мВ.
О деталях и конструкцииВ схеме усилителя используются конденсаторы: С1, С4, С5, С6, С11, С12, С15, С16, С17 — К73-17; СЗ — МБГЧ; С8 — МБГО. Литиевая батарея GB1 — фирмы Варта с приваренными выводами для пайки. Допускается замена литиевой батарейки на два последовательно включенных элемента питания — типа 373. Такие батарейки необходимо поместить в экран.
Транзисторы VT1 (двух каналов) установлены на одном радиаторе общей площадью 100 см2. Для усилителя рекомендуется резисторы С2-29. С некоторым ухудшением параметров можно применить резисторы типа МЛТ с разбросом 5%. Подстроечные резисторы СП5-3. Резисторы R21, R22 керамические импортные. Транзисторы VT2…VT6, VT8 рекомендуется подобрать по П21э попарно с разбросом менее 5%.
В блоке питания используются конденсаторы: С1, С2, С6, С7, С8, С12, С13 — К73-17; С4, С5, С10, С11, С14 -К78-2; С18 — МБГО. Реле в блоке питания РЭС-55А на рабочее напряжение 6 В, сопротивление обмотки 95 Ом, паспорт РС4.569.600-07. Трансформатор для схемы защиты — любой, выдающий на выходе диодного моста напряжение около 30 В и ток нагрузки не менее 200 мА.
Конструктивно повторитель размещен на двух платах. На плате, прикрепленной к радиаторам, установлены транзисторы VT2…VT9, конденсаторы С13…С19, резисторы R17, R18, R22, R24…R28. На этой же плате организована общая точка земли (соединение GND, GND1, GND2) и точки подключения нагрузки. Транзисторы VT4, VT7, VT9 установлены на один радиатор, а транзисторы VT5, VT8 установлены на другой радиатор. Транзисторы установлены на радиаторы без изолирующих прокладок.
Транзисторы предвыходного каскада и транзистор термодатчика крепятся к выходным транзисторам общими винтами крепления выходных транзисторов к радиатору. Радиаторы изолированы друг от друга и от корпуса повторителя. На другой плате расположены остальные элементы повторителя и элементы блока питания повторителя. Трансформатор питания защиты Т1, элементы VD3, VD4, VD5, VD6, СЗ, блок питания усилителя напряжения на ТЗ, С4, С5, С10, С11, С14, С17, С18, VD8, VD9, VD10, VD11, R13, L1 общие для двух каналов.
Налаживание усилителяДля контроля функционирования необходимо измерить постоянное напряжение на эмиттере транзистора VT1. Оно должно быть равно половине напряжения питания: 125 В ±20 В. Перед первым включением установите движок подстроечного резистора RP2 в крайнее нижнее по схеме положение, чтобы сопротивление RP2 было максимальным.
После включения проверьте все питающие напряжения в схеме. Установите ток покоя 200 мА. Напряжение на резисторе R26 должно быть 20 мВ ±2 мВ. Процесс настройки тока покоя занимает длительное время, около 2 часов, особенно для массивных радиаторов. Смещение нуля настраивается подстроечным резистором RP1 после прогрева усилителя. Далее необходимо проверить срабатывание схемы защиты.
Нагрузите выход повторителя резистором 3 Ом 10 Вт. Подайте от звукового генератора сигнал частотой 1 кГц. Плавно увеличивайте входное напряжение, контролируя выходной сигнал осциллографом. Защита от короткого замыкания должна сработать при амплитудном значении выходного сигнала больше ±18,6 В. Должно отключиться питание повторителя и должен включиться красный светодиод, индицирующий срабатывание защиты.
Проверьте срабатывание защиты от закоротки коллекторов VT7, VT9 друг на друга или на землю. Для этого соедините коллектор верхнего и потом нижнего транзистора через резистор 3 Ом 10 Вт с общим проводом GND1. В обоих случаях должна сработать защита. Усилитель раскрывает свой потенциал через две недели после пайки.
При использовании трансформаторов типа ТАН и ТПП без экранирующих обмоток необходимо фазировать полярность сетевой вилки по минимуму переменного напряжения между общим проводом усилителя и заземлением. То же самое желательно проделать с источниками сигнала.
