Усилитель класса АВ на микросхеме TDA7375 в основном используется в роли качественного автомобильного усилителя, можно использовать как на 4 канала, так и на стерео при мостовом включении, или в качестве 3-х канального стерео плюс сабвуфер. Читать далее
Усилитель звуковой частоты на LA4425 (5W)
Схема усилителя с минимальной обвязкой на микросхеме LA4425 мощностью 5 Ват. Читать далее
Усилитель низкой частоты на TDA7053A
Схема и описание усилителя (УНЧ 2 x 1W) на микросхеме TDA7053A предназначенной для портативной аппаратуры. Читать далее
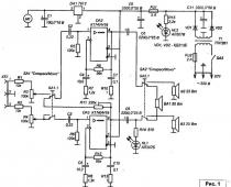
Трехканальный усилитель на TDA1519A
Обычно, для построения такой системы требуется трехканальный УМЗЧ, с разделительными фильтрами и микшером на входе, но если нет необходимости в получению слишком большой громкости звука, можно ограничиться и двухканальным УМЗЧ, например выполненным на популярной и широкодоступной микросхеме TDA1519A (TDA1517, TDA1519A-Q). Читать далее
Усилитель на TDA7294 мощностью 200 Вт
Усилители мощности на интегральных микросхемах обычно обеспечивают максимальную мощность, не превышающую 50…70 Вт для нагрузки сопротивлением 4 Ом. При увеличении этого сопротивления мощность, отдаваемая в нагрузку, существенно снижается и преодолеть это ограничение возможно, применяя мостовое включение микросхем. Читать далее
Усилитель на К174УН19
В последнее время у радиолюбителей накопилось большое количество корпусов от компьютерных блоков питания, в которых, как правило, схема выпрямителя ПК ремонту не подлежит — легче купить новый, а выбросить жалко. Наличие вентилятора с хорошими характеристиками, возможность подачи сетевого питания, выключатель сети и другие элементы позволяют применить использованный блок питания ПК для установки других компонентов, к примеру, двухканального усилителя низкой частоты. Читать далее
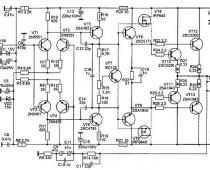
Усилитель мощности «ЛАНЗАР» 310Вт на транзисторах
Подобная схемотехника используется довольно давно, однако имя «Ланзар» приобрела благодаря статье А.И. Шихатова в журнале «мастер 12 вольт» №43. В этой статье была описана схемотехника автомобильных усилителей на основе усилителя LANZAR RK-1200C, откуда собственно и взялось имя. Читать далее
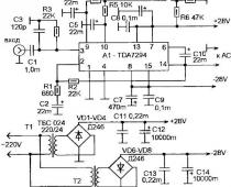
Усилитель мощности на TDA7294 на 60 ват
Усилитель выполнен на основе микросхемы TDA 7294, такие достоинства микросхемы, как высокая выходная мощность, широкий диапазон питающего напряжения и низкий процент гармонических искажений, в сочетании с вполне доступной ценой, делают возможным использование этого усилителя во многих радиолюбительских конструкциях аудиотехники, а так же, при ремонте и модернизации УНЧ аппаратуры промышленного производства, изготовлении различных активных акустических систем, и др. Читать далее
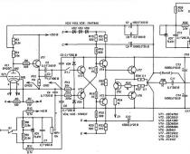
Высококачественный гибридный усилитель на 100Вт
В описываемом усилителе применен усилитель напряжения на лампе. Усилитель тока выполнен на транзисторах. Усилитель не имеет общей обратной связи. Транзисторы используются только по схеме с общим коллектором. В усилителе отсутствуют генераторы тока. Использован минимум активных элементов. Усилитель сравнивался с транзисторным усилителем в ценовой категории 1000 USD, где убедительно продемонстрировал свое преимущество. Читать далее








