Усилитель класса АВ на микросхеме TDA7375 в основном используется в роли качественного автомобильного усилителя, можно использовать как на 4 канала, так и на стерео при мостовом включении, или в качестве 3-х канального стерео плюс сабвуфер. Читать далее
Усилитель звуковой частоты на LA4425 (5W)
Схема усилителя с минимальной обвязкой на микросхеме LA4425 мощностью 5 Ват. Читать далее
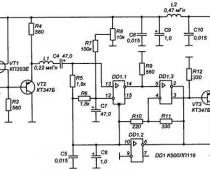
Темброблок на TDA1524
Схема простого темброблока с предусилителем и минимальной обвязкой на микросхеме TDA1524. Напряжение питания 8-16 вольт, ток потребления, не больше 45 мА, рабочая полоса частот 20-20000 Гц. Читать далее
Усилитель низкой частоты на TDA7053A
Схема и описание усилителя (УНЧ 2 x 1W) на микросхеме TDA7053A предназначенной для портативной аппаратуры. Читать далее
TransistorAmp - программа по расчету однотранзисторных усилителей
Программа TransistorAmp распространяется бесплатно, с помощью данного софта легко, а главное быстро спроектировать усилитель на одном биполярном транзисторе для необходимых вам задач. В базе программы имеется поддержка нескольких тысяч транзисторов, в том числе имеются германиевые транзисторы (правда все импортные). Читать далее
Беспроводной микрофон FM диапазона
Беспроводной микрофон с передачей модулированного сигнала по радиоканалу применяют не только на концертных площадках, но и дома, например, для караоке. Дальность действия до 20 м в пределах квартиры вполне устраивает всех домочадцев, а возможность приема сигнала от микрофона на обычный FM приемник позволяет применять устройство универсально. Читать далее
Высокочастотные (400-2500 МГц) усилители мощности
В выходных каскадах сотовых телефонов (и радиотелефонов) часто используются в качестве оконечных усилителей модули на основе микросхем МАХ2640 и МАХ2641. Так уж сложилось, что популярные микросхемы МАХ2640 и МАХ2641 представляют собой законченные малошумящие мощные усилители высокой частоты (ВЧ) и требуют минимального набора навесных компонентов, что позволяет применять их в качестве отдельных блоков выходных каскадов ВЧ Читать далее
Предварительный усилитель к частотомеру
В последнее время разрабатывается много схемных решений на PIC-контроллерах. К их числу относятся частотомеры. Но в большинстве разработок частотомеров на PIC-контроллерах входные усилители имеют простое схемное решение. Они, как правило, подвержены большому "мусору" извне. Это, как правило, помехи. Входные усилители с простым схемным решением имеют, как правило, верхнюю полосу пропускания входного сигнала 30… 50 МГц. Читать далее
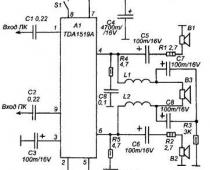
Трехканальный усилитель на TDA1519A
Обычно, для построения такой системы требуется трехканальный УМЗЧ, с разделительными фильтрами и микшером на входе, но если нет необходимости в получению слишком большой громкости звука, можно ограничиться и двухканальным УМЗЧ, например выполненным на популярной и широкодоступной микросхеме TDA1519A (TDA1517, TDA1519A-Q). Читать далее
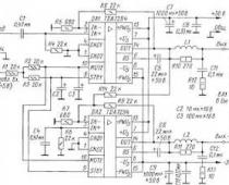
Усилитель на TDA7294 мощностью 200 Вт
Усилители мощности на интегральных микросхемах обычно обеспечивают максимальную мощность, не превышающую 50…70 Вт для нагрузки сопротивлением 4 Ом. При увеличении этого сопротивления мощность, отдаваемая в нагрузку, существенно снижается и преодолеть это ограничение возможно, применяя мостовое включение микросхем. Читать далее









