В качестве повышающего применен трансформатор строчной развертки ТВС-110ПЦ15 от цветного телевизора. Резисторы МЛТ, конденсатор С1 - К78-2 на напряжение 1000 В, так как он работает на переменном напряжении без постоянной составляющей, С2 - ПОВ. Читать далее
Люстра Чижевского своими руками
В средствах массовой информации широко рекламируется люстра Чижевского как панацея от всех заболеваний, связанных с "грязным воздухом". Доля правды в этом есть. В жаркий день, сидя под излучателем работающего ионизатора ощущается свежесть, прохлада и легкие как бы расправляются (речь идет об ионизаторах, изготовленных радиолюбителями). Читать далее
Ионизатор для сохранения продуктов
Предлагаемая разработка предназначена как раз для того, чтобы каждая хозяйка имела возможность у себя дома сохранять свежими фрукты и овощи до глубокой зимы способом ионизации. Прибор позволяет создавать поток ионизированного воздуха, которым заполняются стеклянные банки с фруктами с последующей их герметизацией. Читать далее
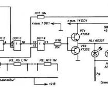
Ионатор воды
Ионизированная вода, содержащая ионы серебра, обладает уникальными свойствами. "Серебряная вода" проявляет ярко выраженные бактерицидные свойства. В ней быстро гибнет патогенная микрофлора, происходит обеззараживание. Такая вода способна годами сохранять свои свойства. В быту "серебряная вода" может применяться для консервирования, дезинфекции и т.д. Читать далее
Ионизатор воздуха из умножителя
Биологическое действие отрицательных ионов кислорода было отмечено еще в прошлом столетии. В дальнейшем многочисленные исследования показали, что воздух лесных массивов и лугов содержит от 700 до 1500 отрицательных ионов в одном кубическом сантиметре. В жилых же помещениях их число падает порой до 30 в одном кубическом сантиметре. Читать далее




