Бесплатная программа которая превратит компьютер в простой низкочастотный генератор (0-20000 гц.) с регулировкой частоты и формы сигнала. Читать далее
Генераторы на транзисторах
Схемы наиболее распространенных генераторов частоты на транзисторах, такие как мультивибратор, RC - генератор, блокинг генератор. Читать далее
Отпугиватель крыс
Крысы — вредные животные, которые приносят немало вреда. Именно для защиты от них и предназначена описываемая ниже конструкция. Схема состоит из модулятора низкой частоты (DD1.1, DD1.2), генератора ультразвуковых колебаний (DD1.3) и усилителя мощности (VT1…VT3). Читать далее
Пробник-генератор 3Ч для проверки акустических излучателей
Схема прибора показана на рис. Его основа — генератор, собранный на специализированной микросхеме TDA7052A (DA1). Она представляет собой мостовой усилитель 34 с рабочим диапазоном частот 20..300 000 Гц (на уровне -1 дБ), коэффициентом усиления 34,5...36,5 дБ и максимальной выходной мощностью 1,25 Вт на нагрузке сопротивлением 8 Ом. Читать далее
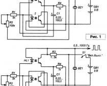
Пробник - генератор низкой частоты
При ремонте и налаживании низкочастотной аппаратуры и логических схем желательно иметь под рукой генератор прямоугольных импульсов низкой частоты, частоту и амплитуду которых можно регулировать в широких пределах. На рисунке приводится схема такого генератора. Частоту вырабатываемых им импульсов можно плавно регулировать от 10 Гц до 10 кГц, а амплитуду от логического уровня до нескольких милливольт. Читать далее
RC-генератор на оптронах
Предлагаемая работа — RC-генератор на оптронах -пример нетрадиционного использования электронных компонентов, в данном случае — оптронов, и в этом смысле надеюсь, что представленные вниманию читателей схемы являются оригинальными. Возможно даже патентно способными, но практическая выгода от такого патентования может оказаться сомнительной. Читать далее
Генератор с регулировкой частоты и скважности импульсов на КР1006ВИ1
В радиолюбительской литературе много написано о задающих генераторах их модернизации и улучшении характеристик. Предлагаю вниманию читателей простой задающий генератор с возможностью регулирования параметров выходных импульсов в широких пределах, то есть генератор универсального назначения, который при небольшой доработке выходного каскада (об этом рассказано ниже) может эффективно использоваться как высокочастотный преобразователь напряжения. Читать далее
Сигнал-генератор высокой частоты
Сигнал-генератор предназначен для проверки и налаживания высокочастотных цепей приемников, сопряжения и настройки контуров и т. д. Частотный диапазон генератора от 150 кГц до 22 МГц разбит на 5 поддиапазонов: 150—360 кГц, 400 -900 кГц, 900—1900 кГц, 5—11 МГц, 11— 22 МГц. Выходное напряжение можно регулировать плавно от 0 до 1 В и контролировать отдельным измерительным прибором ИП1. Читать далее
Звуковой генератор сигнала
Звуковой генератор предназначен для налаживания низкочастотных усилителей приемников, магнитофонов и телевизоров. Частотный диапазон 25 Гц—20 кГц разбит на три поддиапазона: 25—200 Гц, 250—2000 Гц, 2,5—20 кГц. В каждом поддиапазоне генератор вырабатывает шесть фиксированных частот: в первом — 25, 50, 100, 150 и 200 Гц, во втором и третьем — соответственно в 10 и 100 раз большие. Амплитуду выходного напряжения можно плавно регулировать от нуля до 1,6 В, а с помощью ступенчатого аттенюатора оно может быть уменьшено в 10, 100 или 1000 раз. Коэффициент нелинейных искажений генератора не превышает 5%. Читать далее
Низкочастотный генератор сигналов от 10 Гц до 100 кГц
Схема генератора на диапазон частот от 10 Гц до 100 кГц, который разбит на четыре поддиапазона (10— 100 Гц, 100 Гц — 1 кГц, 1 — 10 кГц, 10—100 кГц). В пределах каждого поддиапазона частота изменяется плавно. Погрешность установки частоты не хуже 10%- Коэффициент нелинейных искажений в частотном диапазоне не превышает 2%. Максимальное выходное напряжение генератора 1 В. Это напряжение можно изменять ступенями (0,01 В, 0,1 В, 1 В) и, кроме того, плавно в пределах каждой ступени. Выходное сопротивление прибора на пределе 1 В около 1 кОм. Питают генератор от трех батарей 3336Л, потребляемый ток 60 мА. Габариты прибора 210x150x90 мм, масса 1,5 кг. Читать далее









