Своими руками можно собрать не сложный в изготовлении транзисторный регулируемый блок питания. Выпрямитель блока питания образуют диодный мост и конденсаторы С1 - С2, Стабилизатор выполнен на Q1, Q2 и стабилитроне D1. Напряжение на выходе блока питания в пределах от 0 до 12 В регулируют переменным резистором RV1. Читать далее
Регулируемый блок питания на микросхеме LM317
Схема простого в изготовлении регулируемого блока питания с использованием микросхемы LM317 и выходом 1,2-30 вольт и током до 1 ампера. Следует отметить, что схема очень проста и не имеет защиты от короткого замыкания на выходе. Отечественный аналог микросхемы — КР142ЕН12. Читать далее
Источник низковольтного бесперебойного питания
Бытовые приборы с низковольтным питанием часто рассчитаны на батарейки и аккумуляторы. Среди таких наиболее популярны электромеханические и цифровые часы, приемники, фонари, беспроводные звонки которые работают по радиоканалу. Все эти приборы обычно рассчитаны на потребление от батарей и аккумуляторов с номинальным напряжением около 3 В ±10%. Что же делать если родной адаптер был утерян или сломался? Читать далее
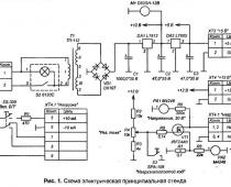
Активная нагрузка для испытаний блоков питания
Нагрузка предназначена для испытаний стабилизированных источников питания и преобразователей напряжения мощностью до 100 Вт, с выходным напряжением до 30 В и током нагрузки до 5 А. Этого достаточно для многих приложений радиолюбительской практики. Силовые параметры стенда определяются типом выбранного полевого транзистора. На основе предложенных схемных решений, используя транзисторы с другими параметрами, легко изготовить устройство для регулировки источников питания повышенной мощности или напряжения. Читать далее
Источник аварийного питания
Электрическая схема удобна в применении на даче и там, где электроэнергия пока еще поступает нестабильно. Простое устройство, схема которого показана далее, обеспечит автоматическое включение света (или другой активной нагрузки мощностью до 10…12 Вт) при пропадании сетевого напряжения 220 В. Читать далее
Двуполярный блок питания для приборов на ОУ
Многие измерительные приборы строятся на основе операционных усилителей. Для питания таких приборов требуется двуполярный источник постоянного тока, вырабатывающий напряжение +10…15В. При этом ток потребления прибором, сделанным на одном-двух операционных усилителях обычно не превышает 10-20 мА. Для таких приборов можно использовать несложный импульсный источник питания, схема которого показана на рисунке. Читать далее
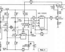
Регулируемый блок питания на TLC2272
Выходное напряжение плавно регулируется от 0 до 30 В. Блок питания имеет плавную регулировку ограничения по току. Схемотехническое решение несложно, данный блок питания может изготовить начинающий радиолюбитель. Читать далее
Импульсный блок питания на транзисторе
Схема простого импульсного блока питания. От ранее опубликованных схем она отличается простотой, минимальным количеством деталей и не содержит дефицитных элементов. Правильно собранный блок не требует регулировки и настройки. Блок также не боится короткого замыкания и обрыва нагрузки на выходе. К недостаткам блока следует отнести малую выходную мощность — 1 Вт в нагрузке и большой коэффициент пульсаций на выходе. Читать далее
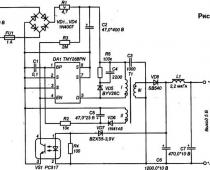
Импульсный блок питания на TNY268
При проектировании радиоэлектронных устройств конструктору приходится достаточно часто сталкиваться с разработкой блока питания. В прежние времена для этих целей покупался или перематывался подходящий сетевой трансформатор, и изготовлялась схема линейного стабилизатора напряжения на дискретных элементах или интегральных схемах. Крупным недостатком таких блоков питания являются большая масса и необходимость установки массивных радиаторов Читать далее
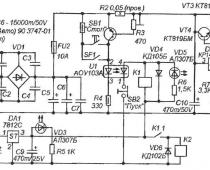
Лабораторный блок питания с быстродействующей защитой
При разработке и налаживании различной самодельной аппаратуры удобно пользоваться отдельно выполненным лабораторным источником питания. Лабораторный источник должен быть достаточно мощным, иметь быстродействующую защиту от перегрузки и коротких замыканий, а так же, быть небольших габаритов и массы. Этим требованиям удовлетворяет описываемый здесь однополярный блок питания. Читать далее









