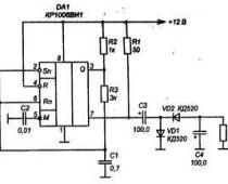
Большинство современных устройств выполнены с использованием микросхем. Причем устройство может содержать как цифровые, так и аналоговые ИМС, например, операционные усилители, для питания которых требуется двух-полярный источник напряжения. Читать далее
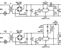
Импульсные блоки питания на микросхеме LM2577
Схема электрическая принципиальная, представляет собой простой индукторный преобразователь. Работает схема следующим образом. Сетевое напряжение 220 В преобразуется трансформатором Т1 в более низкое напряжение 8… 16 В. Затем оно выпрямляется диодным мостом VD1 …VD4 и сглаживается конденсатором С1. Выпрямленное напряжение поступает на вывод 5 микросхемы DA1, в результате чего запускается внутренняя схема и генератор. Читать далее
Импульсный блок питания на LNK562P
Достоинства блока питания на LNK562P: Высокая эффективность, низкая стоимость решения. Замена стандартным линейным адаптерам. Идеально подходит для питания электронных устройств, включенных в телефонную сеть. Система энергосбережения EcoSmart удовлетворяет всем существующим стандартам энергосбережения. Точность параметров ±5%, авторестарт, тепловая защита — позволяют поддерживать безопасную температуру печатного узла. Схема защищает себя от КЗ по выходу и обрыва цепи обратной связи. Читать далее
Вторичный ИИП с самовозбуждением для высоковольтной нагрузки
Для питания клистронов, ламп бегущей и обратной волны в измерительных генераторах может быть полезен следующий импульсный источник питания. Источник предназначен для эксплуатации совместно с высоковольтным стабилизатором. Читать далее
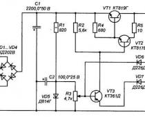
Простой блок питания
Данный блок питания средней мощности с регулируемым выходным напряжением 0…24 В (последнее значение зависит oт типа примененного трансформатора и током до 2 А . Также есть защита от короткого замыкания и контроль, выходного напряжения. Я применил эту схему для модификации блока питания БП-12/10 от старого магнитофона "Россия" . Данная конструкция работает у меня уже много лет. Мощности хватает даже для проверки современных автомагнитол (с большой выходной мощностью). Читать далее
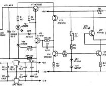
Лабораторный блок питания на 0-30 вольт и 6 ампер
Блок питания содержит три основных узла: внутренний сетевой узел питания yD1, VD2, С1…С7, DA1, DA2, узел защиты от перегрузки и КЗ VS1, R1 …R3, VD3 и основной узел - регулируемый стабилизатор напряжения VT1…VT7, VD4, VD5, R4…R14.C8. Внутренний сетевой узел питания построен по традиционной схеме с сетевым трансформатором Т1. Читать далее





