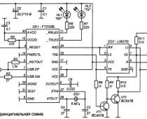
Для замены прошивки большинства цифровых устройств они подключаются к компьютеру через стандартные интерфейсные разъемы, а для подключения к компьютеру электронного блока управления автомобиля необходим адаптер K-L-линии и диагностическая программа для контроля и изменения параметров. Далее представлена несложная схема для подключения к эбу автомобиля Читать далее
