Однажды в магазине автору на глаза попалась симпатичного вида крупная разборная электровилка для подключения электроприборов к сети переменного тока 220 В. Купив для пробы один экземпляр этого изделия неизвестного производителя, были начаты разборки, на что же эта электровилка может сгодиться. На корпусе было написано, что она рассчитана на -250 В*16 А. Читать далее
Регулятор мощности для бытовой техники
Устройство предназначено для регулирования мощности электронагревательных, осветительных приборов, мощности электропаяльника, асинхронных электродвигателей переменного тока (вентилятора, электронаждака, электродрели и т.д.). Симисторный регулятор мощности использует принцип фазового управления. Принцип работы такого регулятора основан на изменении момента включения симистора относительно перехода сетевого напряжения через ноль Читать далее
Дискретный регулятор мощности
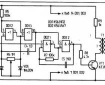
Этот регулятор можно применить для изменения мощности накальных приборов: плита, паяльник, утюг, лампа, ТЭНы комнатных нагревателей. От ранее известных , предлагаемый регулятор мощности отличается простотой и надежностью. Кроме этого коммутатор не создает помех, так как его переключение происходит при переходе сетевого напряжения вблизи нуля. Принцип работы регулятора заключается в том, что на нагрузку подается полупериод сетевого напряжения через выбранное число пропущенных полупериодов. Читать далее
Регулятор яркости ночника
Для того чтобы сделать бра или торшер с регулируемой яркостью потребуется совсем немного деталей. Смотрите схему на рис. Тиристор VS1 управляется динистором VD1. При каждой полуволне сетевого напряжения конденсатор CI заряжается через резистор Rl. Когда напряжение на конденсаторе C1 поднимется до напряжения включения динистора VD1 — он перейдет в открытое состояние. Читать далее
Симисторный регулятор мощности
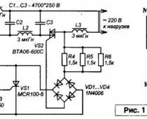
Особенностью симисторного регулятора мощности является коммутация симистора в моменты перехода сетевого напряжения через ноль. Мощность регулируется изменением числа полупериодов напряжения, действующих на нагрузку. В отличие от тиристорных регуляторов, он не имеет силового выпрямителя, содержит мало деталей, экономичен. Читать далее




