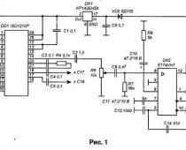
Устройство на базе микросхемы ISD1210P или подобной ISD1420P (время записи другое). Время записи и воспроизведения равно 10 с. В эту микросхему можно записать синтезированный фрагмент (музыка и речь) со звуковой карты компьютера, с магнитофона или микрофона. Срок хранения записанной информации микросхемы ISD1210P составляет около 100 лет. Число циклов записи — приблизительно 100 000. Читать далее
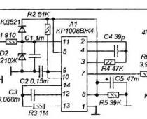
Трехтональная сирена на КР1008ВЖ4
Обычно, при конструировании охранного устройства в качестве звукового сигнализатора используют стандартную 12-вольтовую сирену для автомобильной сигнализации. Причина этого в доступности и относительно невысокой цене. Но такие сирены обладают и значительным недостатком, — однотипностью звучания. Практически невозможно по звучанию узнать свою сирену. Читать далее
Квартирный звонок на УМС-7 или УМС-8
Сейчас уже никто не удивляется, если при нажатии на звонковую кнопку, расположенную у входной двери квартиры, вместо привычного "тр…р" или "динь-дон" раздается фрагмент популярного музыкального произведения или голоса животных и птиц. На прилавках магазинов, торгующих бытовой электроникой, имеется много вариантов отечественных и зарубежных музыкальных звонков, которые часто бывают даже дешевле обычных электромеханических. Читать далее
Двухтональная сирена на К561ЛА7
Описываемая простая двухтональная сирена по громкости не уступает "жигулевскому" сигналу, при том потребляет меньший ток и имеет хорошо узнаваемое звучание. Она включается на выходе автосторожа вместо реле сигнала или вместо самого сигнала. Читать далее



