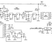
Генераторы видеоимпульсов находят применение при разработке сверхширокополосных радиосистем, в импульсной радиолокации, в модуляторах лазерного излучения . Для этих целей может быть использован генератор, принципиальная схема которого приведена далее. Читать далее
