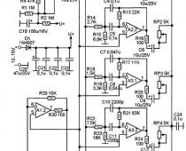
Эквалайзер можно использовать совместно с любой аудиоаппаратурой, где имеется источник питания постоянного тока напряжением 12-15V. Эквалайзер может быть выполнен как монофоническое или стереофоническое устройство. Схема монофонического варианта приведена на рисунке 1. Эта схема располагается на печатной плате, рисунок и схема которой приводится. В монофоническом варианте переменные резисторы — регуляторы могут быть расположены непосредственно на печатной плате. Читать далее
