Этот регулятор отличается от подобных опубликованных тем, что он регулирует (уменьшает) тепловую мощность паяльника не изменением напряжения его питания, а прерыванием тока через нагреватель на большие или меньшие промежутки времени. Вследствие значительной тепловой инерции паяльника он через некоторое время после изменения средней мощности достигает нового стабильного значения температуры жала. Читать далее
Терморегулятор для аквариума
Электрическая схема устройства представлена на рисунке. Датчиком температуры является терморезистор RP1 с отрицательным ТКС. При снижении температуры воды в аквариуме ниже пороговой на выводе 6 DA1 появляется напряжение низкого уровня относительно минуса питания (катод VS1). В цепи базы транзистора VT1 появляется ток, отпирающий транзистор в те моменты времени, когда напряжение в сети не превышает примерно 12 В. Читать далее
Экономичный термостабилизатор
Схема терморегулятора, в котором экономичность работы выходного каскада достигнута более простым способом. Если компаратор напряжения, выполненный на операционном усилителе DA1, выдает сигнал на включение нагрузки, то при положительной полуволне сетевого напряжения транзистор VT1 открывается и в цепи управления тиристора VS1 начинает протекать управляющий ток. Читать далее
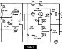
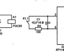
Терморегулятор для погреба
Схема регулятора приведена на рисунке. Устройство выполнено из измерительного моста на компараторе DA1 554СА3, реле К1 РЭС55, фазового регулятора на ИМС DA2 КР1182ПМ1 и исполнительного узла на тиристорах VS1, VS2 КУ202Н. Мощность подключаемой нагрузки -до 1000 Вт. Читать далее



