В инструкции по эксплуатации стиральных машин указано на применение специальных стиральных порошков, очищающих от накипи и извести барабан стиральной машины и нагреватели воды. Применение таких порошков при использовании жесткой воды приводит к разъеданию металла барабана, особенно этому подвержены изделия из алюминия и сплавов; стальные барабаны, выполненные из нержавеющей стали, служат более длительное время. Читать далее
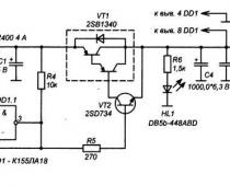
Стабилизатор напряжения на К155ЛА18
Линейные стабилизаторы напряжения можно строить не только с применением специализированных интегральных микросхем, например, серий КР142ЕНх, LM78xx, но и, например, на устаревших цифровых микросхемах ТТЛ. Читать далее
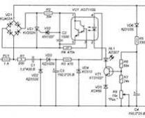
Стабилизатор напряжения для паяльника
Устройство предназначено для автоматического поддержания напряжения на нагревателе паяльника. Качественная, прочная пайка припоем ПОС-61, используемым при радиомонтаже, возможна только в узком температурном диапазоне жала паяльника. Читать далее


