Предлагаемый прибор будет очень полезен завзятому рыболову. Он позволит ему безбоязненно отвлекаться от непрерывного наблюдения за удочками в ожидании клева. Как только рыба клюнет наживку, будут поданы звуковой и световой сигналы. Последний необходим при ловле рыбы в ночное время или на несколько оборудованных сигнализаторами удочек, расположенных поблизости одна от другой. Читать далее
Сигнализаторы поклевки
Рыбаки хорошо знают, как трудно уследить за поклевками на резинку или донку. А если их несколько, то тем более. Как правило, в таких случаях в качестве сигнализатора поклевки устанавливают колокольчики. Но на ночной рыбалке трудно определить, какой колокольчик звенит. А ночная рыбалка самая интересная и «прибыльная». Другой вариант, когда берете с собой несколько удочек и резинку. Все внимание направляешь на поплавки удочек (хоть малек, но клюет!), а за резинками трудно уследить. Читать далее
Сигнализатор рыболову на микросхемах
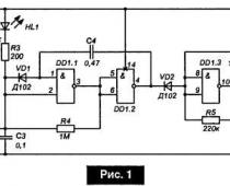
Была опубликована схема сигнализатора рыболову. Идея интересна, особенно при ночной ловле. Что касается практической реализации, то это дело вкуса рыболова. Автору нравится при поклевке рыбы непрерывное звучание сигнализатора. Это не всегда удобно, т.к. часто бывают случайные поклевки, трения, удары хвостом. Каждый раз приходится отключать и снова включать прибор. Лучше когда прибор работает в дежурном режиме. Читать далее


