ГИР (гетеродинный индикатор резонанса), -универсальный прибор, он состоит из волномера и гетеродина Он нужен для измерения резонансной частоты колебательных контуров, соединительных линий, элементов антенных систем, кроме того, им можно пользоваться и как ВЧ генератором сигналов. Особенность данного прибора в том, что вместо традиционного стрелочного индикатора в нем используется светодиодная шкала «светящийся столб». Читать далее
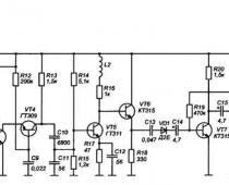
Широкополосный вольтметр для настройки на резонанс
Каждый радиолюбитель желает иметь прибор, позволяющий не только проследить прохождение высокочастотного сигнала, но, при необходимости, настроить контур в резонанс до установки в схему. Выбирая "изюминку" из ранее опубликованных схем , удалось собрать прибор, позволяющий проверять различные цепи в пределах частот 100 кГц…30 МГц, причем фиксировать прохождение сигнала не только по вольтметру, но и по осциллографу с полосой пропускания 30… 100 кГц. Читать далее
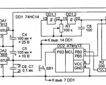
Трансформатор Тесла с микроконтроллерным управлением
Трансформатор Тесла способен демонстрировать электрические разряды в воздухе. Данная схема способна издавать звуки. Смена режимов влияет на характер звуков, издаваемых электрическими разрядами, а также на их число и длину. Чем продолжительней пауза, тем сильнее успевает деионизироваться воздух в области разряда к началу следующей пачки импульсов высокого напряжения. Изменив программу, можно промодулировать импульсную последовательность более сложными сигналами. Читать далее


