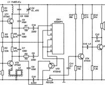
Прибор четко определяет трассу водопровода на глубине 1,5 м. Схема электрическая принципиальная полученного устройства приведена на рис. Особенности прибора: при частоте биения 0,4… 1 кГц чувствительность максимальна, устанавливается переменным конденсатором С4. При определении крупногабаритных предметов необходимо установить нулевое биение (режим молчания), в дежурном режиме. Читать далее
Металлоискатель и искатель скрытой проводки
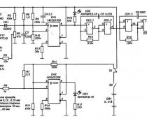
Прибор состоит из двух независимых устройств: металлоискателя и искателя скрытой электропроводки. На транзисторе VT1 собран ВЧ генератор, который вводится в режим возбуждения регулировкой напряжения на базе VT1 с помощью потенциометра R6. Читать далее

