ГИР (гетеродинный индикатор резонанса), -универсальный прибор, он состоит из волномера и гетеродина Он нужен для измерения резонансной частоты колебательных контуров, соединительных линий, элементов антенных систем, кроме того, им можно пользоваться и как ВЧ генератором сигналов. Особенность данного прибора в том, что вместо традиционного стрелочного индикатора в нем используется светодиодная шкала «светящийся столб». Читать далее
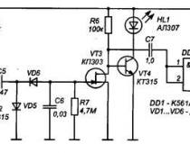
Карманный индикатор радиоактивности
После Чернобыльской трагедии пятнами рассеялась радиоактивность по территории Украины, России, Беларуси. С годами притупилась в сознании людей опасность радиационного заражения. Исчезли из продажи дозиметры. Мне приходилось видеть, как из зараженной местности люди с гордостью несли богатый урожай грибов. Легкомысленно не отдавать отчет о возможных последствиях для здоровья от этих грибов. Читать далее
Индикатор влажности
Данная схема позволяет дистанционно определять степень влажности в месте установки датчика. Информация о степени влажности и состоянии датчика представляется в виде четырех условных значений, — «Сухо», «Влажно», «Мокро», «Обрыв». Отображение — с помощью светодиодов, но схему легко модернизировать, введя электромагнитные реле, звуковые сигнализаторы или какие-то другие выходные узлы, вместо светодиодов (или вместе со светодиодами). Читать далее
Необычный датчик влажности почвы
Описанные в литературе датчики дождя и влажности, как правило, основаны на измерении сопротивления между контактами-щупами, помещаемыми в контролируемую среду (например, в почву). В предлагаемой схеме управление нагрузкой осуществляется с помощью генератора частоты звукового диапазона, катушка которого (L1) зарывается в почву. Прибор реагирует на проводимость звуковых волн во влажной и сухой среде. Читать далее
Входной делитель для частотомера
Большинство самодельных радиолюбительских частотомеров строятся на микросхемах серий К155 или К555 ТТЛ логики, которые не в состоянии уверенно работать на частотах более 15-20 МГц. Отсюда и верхняя частота измерения таких приборов редко превосходит 10 МГц, хотя, следует заметить, что некоторые экземпляры микросхем К555 и К133 могут работать и на частотах до 30 МГц. Чтобы расширить диапазон измерения таких приборов до 100-300 МГц (в зависимости от верхнего предела частотомера 10-30 МГц) необходимо на их входе включить высокочастотный делитель на десять. Читать далее
Измеритель RLC
Измерительные мосты переменного тока пользуются широкой популярностью у радиолюбителей. Сравнительно простые по схеме они, тем не менее, позволяют с высокой точностью измерять параметры самых распространенных у радиолюбителей компонентов -резисторов, конденсаторов и катушек индуктивности. Однако большинство подобных устройств имеет сравнительно узкие пределы измерений. Описанный ниже измеритель обладает значительно более широкими возможностями. Читать далее
Стрелочный измеритель емкости конденсаторов
Измеритель ёмкости конденсаторов сделан по простой схеме на двух микросхемах SN7413 и SN74121. Переключателем S1 можно выбрать пределы измерения: 10 пФ, 100 пФ, 1000 пФ, 0,01 мкФ, 0,1 мкФ и 1 мкФ. Но это в том случае, когда S2 и S3 находятся в показанном на схеме положении. Если S2 переключить в противоположное положение пределы увеличиваются в 3 раза, а если S3 переключить в противоположное показанному на схеме положение, пределы увеличиваются в 10 раз. Читать далее






