При длительной эксплуатации аккумуляторных батарей с несоблюдением правил зарядно-разрядного режима на пластинах возникают крупнокристаллические труднорастворимые кристаллы-дендриды, которые приводят электроды аккумуляторов к преждевременному износу, межэлектродным замыканиям и короблению пластин, ускоренный саморазряд снижает рабочую емкость в первые часы хранения. Читать далее
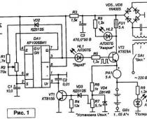
Пуско-зарядное устройство
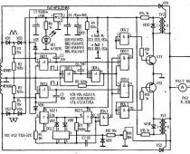
При заряде аккумуляторных батарей от выпрямителей обычно применяют различные устройства для ступенчатой или плавной регулировки зарядного тока. Выпрямленное напряжение чаще всего изменяют путем переключения числа витков вторичной обмотки силового трансформатора, подключенных к выпрямителю. Требуемый ток в процессе заряда поддерживают реостатом, включенным последовательно с заряжаемой батареей. Читать далее
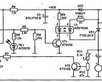
Восстановление кислотных аккумуляторов переменным током
Технология восстановления свинцовых аккумуляторов переменным током позволяет в кратчайшее время снизить внутреннее сопротивление до заводского значения, при незначительном нагреве электролита. Технология восстановления переменным током была разработана в 1999 г. и выполнена в изделии небольшой партией для патентного эксперимента. Читать далее


