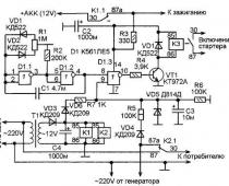
На некоторых объектах отключение электроэнергии может привести к весьма печальным последствиям. На страницах журнала «Радиоконструктор» встречаются описания различных индикаторов отключения электросети, которые призваны сообщить персоналу об аварийной ситуации. Затем уже человек должен включить аварийный дизельный или бензиновый электрогенератор. Но все же будет лучше, если генератор будет включаться автоматически при пропадании напряжения в сети. Читать далее
Устройство для управления нагрузкой одной кнопкой из разных мест
Для управления включением и выключением нагрузки с различных мест предлагается устройство, приведенное на рисунке. При нажатии на одну из кнопок SB1…SBn через резистор R1 на управляющий электрод тиристора VS1 поступает положительный импульс. Тиристор VS1 открывается и включается магнитный пускатель КМ1, который своими контактами КМ1.1 …КМ1.3 включает нагрузку, а контакты КМ1.4 подготавливают цепь выключения тиристора VS1. Читать далее
Автоматический выключатель освещения
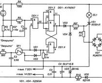
Предлагаемое устройство предназначено для автоматического включения и выключения освещения в кладовой, ванне, туалете и т.д. Освещение при открытии двери включается и не выключается при ее закрытии. Если человек зашел в помещение и закрыл дверь изнутри, то освещение будет включено до тех пор, пока он не выйдет и не закроет дверь снаружи. Читать далее
Простой автомат включения освещения
Автомат предназначен для включения света при открывании двери и выключения через определенное время (около 3 мин.). Этого времени обычно достаточно для открывания двери. Автомат также реагирует на освещенность на улице (или лестничной клетке) и не включает свет, если освещенность достаточна. Читать далее
Электронные кнопки
Кнопка или выключатель — обязательная часть едва ли не любой конструкции. В зависимости от требований, к ним предъявляемых, различаются обычные кнопки (без фиксации), а также кнопки с зависимой и независимой фиксацией. Соответственно их назначению отличаются и конструкции кнопок, причем весьма значительно. Читать далее




